The Project: NETSABE’s Website Redesign
Client: Algar Mídia

Algar Telecom is a Brazilian telecommunications company present in the states of Goiás, Mato Grosso do Sul, Minas Gerais, Paraná, Rio de Janeiro, Rio Grande do Sul, Santa Catarina, São Paulo, and in the Federal District as well. The company is the only operator that remained private, even after the creation of Telebrás in the military regime, and it is characterized as the fifth largest company in the telecommunications segment. It serves more than one million and four hundred thousand customers – individuals, micro and small businesses, corporate customers, and carriers . Oficial website
UX Team:
- Joana Andrade – UX Leader / Fhios Brazil – UX Consultancy Agency
- Antônio Mozelli – UX Designer / Fhios Brazil – UX Consultancy Agency
The Design Problem:
- Develop information, based on research with the users, capable of directing the development of the Site with regard to the location of information, banners and advertisements, content search processes, as well as general information architecture.
- Address the development of the structure of Homepages and critical pages in order to make it more intuitive, user friendly and with better satisfaction by users.
- Address greater ease of location of information, advertisements and content.
- Improve specific aspects regarding the process of using the Site as:
- the Navigation
- Functionality
- User Feedback
- Memorization
- Graphic Design / Layout
- Accessibility
- Deliver the demographic profile of the site’s audience with information, for example, on gender, income, age, socio-economic data and usage data.
- Develop 4 Character Profiles(personas) that represent segments of users and guide the development of the Information Architecture Project and Algar Media in their marketing actions.
- Develop the final Information Architecture based on strong user feedback.
The design process and approaches for this project:
User Research:
- Comparative Benchmark
- Expert Review (cognitive walkthrough)
- Contextual interviews
- Persona’s development
Design Methodology:
- Conceptual Models
- Site map
- Process Flows
- Wireframes
- Interactive prototype
My duties on the project:
As a UX Designer, I performed the following tasks:
- Assistance in the user research processes and needs, questionnaires’ development, contextual interviews, persona’s development;
- Collecting and analysis of user’s data;
- Development of the new website Information architecture;
- Development of the website’s flowcharts and conceptual model based on the user’s data;
- Usability analysis of previous and similar systems;
- Creating, planning and development of prototypes and wireframes for the new website;
Design Exploration and results:

NETSABE’s old conceptual model 
NETSABE’s new conceptual model 

NETSABE’s old information architecture 
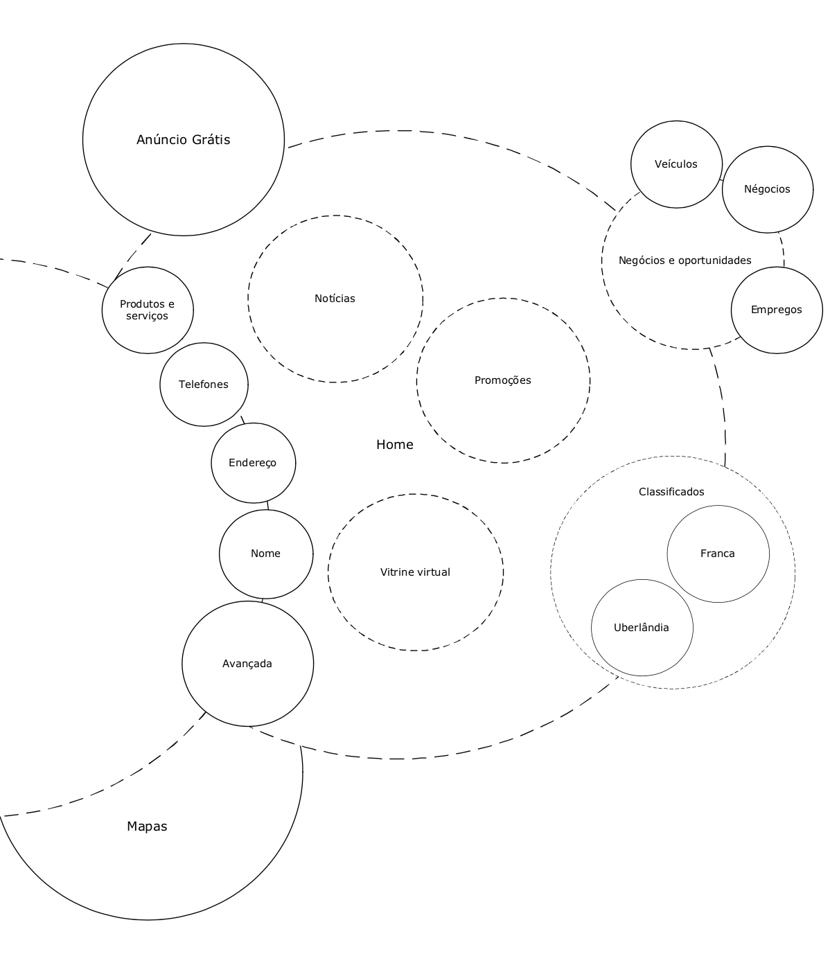
NETSABE’s new information architecture 
Website prototype 
New NETSABE’s website