The Project: UFMG’s Website Redesign Proposal
Client: Federal University of Minas Gerais, Brazil

Federal University of Minas Gerais is a federal university located in Belo Horizonte, state of Minas Gerais, Brazil. UFMG is one of Brazil’s five largest universities, being the largest federal university. It offers 75 undergraduate degrees, including Medicine degree, Law and Economics, plus Engineering and Science and Art degrees. It offers 57 PhD programs, 66 MSc programs, 79 Post-Baccalaureate programs and 41 medical residency programs. UFMG has a population of 49,254 students.. Oficial website
UX Team:
- Joana Andrade – UX Leader / Fhios Brazil – UX Consultancy Agency
- Camila Mantovani – Assistant User Researcher
- Antônio Mozelli – UX Designer / Fhios Brazil – UX Consultancy Agency
- Mariana Morais – Inter UX Designer / Fhios Brazil – UX Consultancy Agency
The Design Problem:
- Develop the new Information Architecture of the Website “ufmg.br” having as criterion the best practices of Information Architecture and focus on the Online Experience of its main publics.
- Use as specific metrics:
- Navigation
- Consistency
- Ease of use and location
- Functionality
- Real-estate
- Memorization
- Taxonomy and Nomenclature
- Graphic Design / Layout
- Accessibility
- Create the navigational strategy in order to ensure that the final interface is intuitive and that the user segments are able to locate all the contents and services with ease.
- Align the new information structure with the communication, language and interaction pattern of the current user segments.
- Ensure that Information Architecture replicates UFMG’s high-level communication strategies.
- Ensure that the Information Architecture process will include the collaboration of UFMG’s internal teams and to facilitate the process of knowledge transfer.
- Ensure that all key stakeholders will be involved in the Information Architecture process.
- Develop a Best Practices Guide that will serve as a legacy for the future administration of Portal Information Architecture.
The design process and approaches for this project:
User Research:
- Comparative Benchmark
- Expert Review (cognitive walkthrough)
- Contextual interviews
- Focus Group
Design Methodology:
- Conceptual Models
- Site map
- Process Flows
- Wireframes
- Interactive prototype
My roles on the project:
As a UX Designer, I performed the following tasks:
- Assistance in the user research processes and needs, questionnaires’ development, contextual interviews, focus groups;
- Collecting and analysis of user’s data;
- Development of the new website Information architecture;
- Development of the website’s flowcharts and conceptual model based on the user’s data;
- Usability analysis of previous and similar systems;
- Creating, planning and development of prototypes and wireframes for the new website;
Design Exploration and results:

Old website’s conceptual model 
Quantitative website’s conceptual model 
Group 1 Qualitative website’s conceptual model 
Group 2 Qualitative website’s conceptual model 
Final website’s conceptual model 
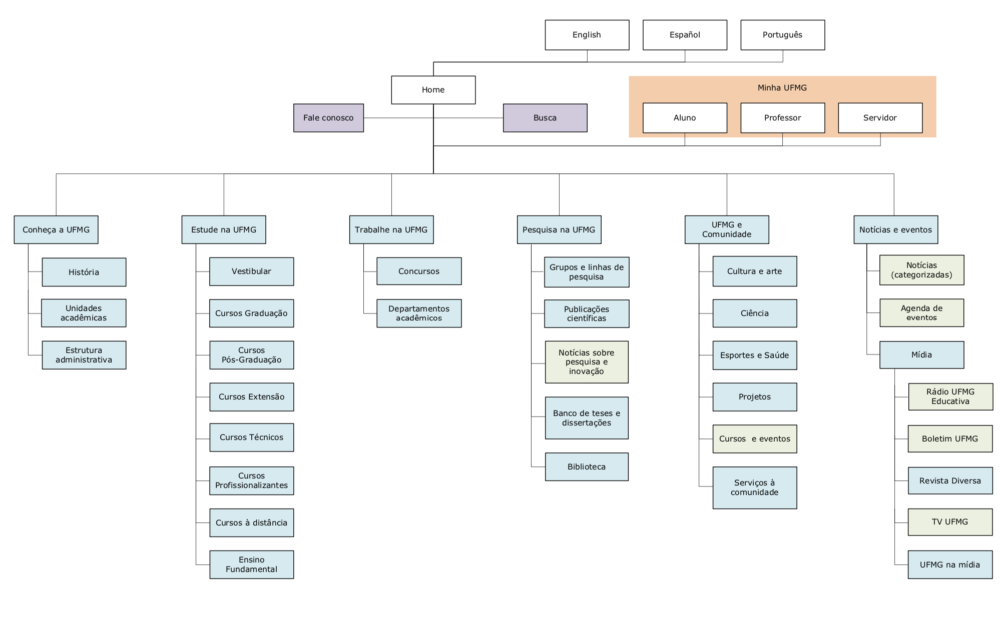
New website’s Information Architecture 
New website’s prototype 
New website’s prototype