The Project: PCTV, A TV-based internet access system
Client: Positivo Informática

Positivo Tecnologia (formerly known as Positivo Informática) is a Brazilian technology company headquartered in Curitiba, Paraná. It is the Information Technology arm of the larger organization Grupo Positivo. It is the largest computer manufacturer in Latin America and the tenth largest in the world. In addition to computers, produces educational software, electronic games and set-top box for Brazilian digital television. The company invests in innovative solutions that integrate hardware, which results in products and services tailored to the consumer. It is present in more than 5000 Brazilian cities and has a strong performance in retail, public, and corporate markets. Oficial website
UX Team:
- Joana Andrade – UX Leader / Fhios Brazil – UX Consultancy Agency
- Antônio Mozelli – UX Designer / Fhios Brazil – UX Consultancy Agency
The Design Problem:
- Identify trends, user needs and medium and long term opportunities in the user – TV discussion process, also considering the use of remote control.
- Obtain and generate insights throughout the process of data exchange between user, TV and control through real-world explorations and observation of similar processes using Nintendo Wii, iPhone and other electronic devices.
- Understand the process of updating users / clients with TV and remote control as well as their context of use, interferences and how the results of the use process.
- Create a final panel with the best opportunities and opportunities to work in the TV department. Also with TV and other sound characteristics.
- Organize the latest trends regarding short-term production (2010), medium (2010-2015) and long-term (2011) production.
- Design an information architecture of a digital device or interface results from the search results, considering only the term.
The design process and approaches for this project:
User Research:
- Comparative Benchmark
- Expert Review (cognitive walkthrough)
- Focus Groups
Design Methodology:
- Conceptual Models
- Process Flows
- Wireframes
- Interactive prototype
My duties on the project:
As a UX Designer, I performed the following tasks:
- Assistance in the user research processes and needs, questionnaires’ development, user’s interviews, focus groups;
- Collecting and analysis of user’s data;
- Development of the system’s flowcharts and conceptual model based on the user’s data;
- Usability analysis of previous and similar systems;
- Creating, planning and development of prototypes and wireframes for the TV-based internet system;
Design Exploration and results:

User need’s conceptual model 
User need’s conceptual model 
User need’s conceptual model 
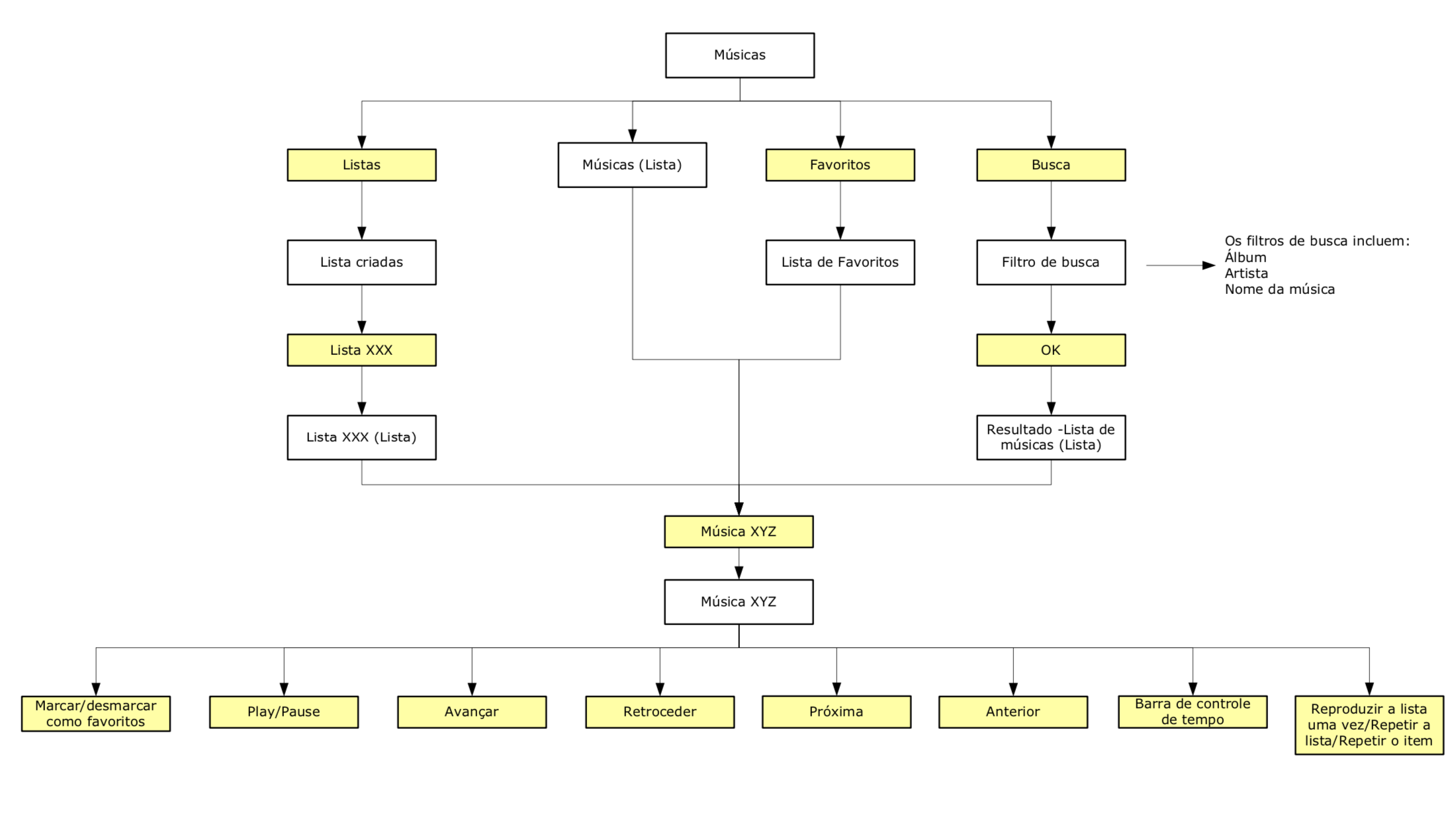
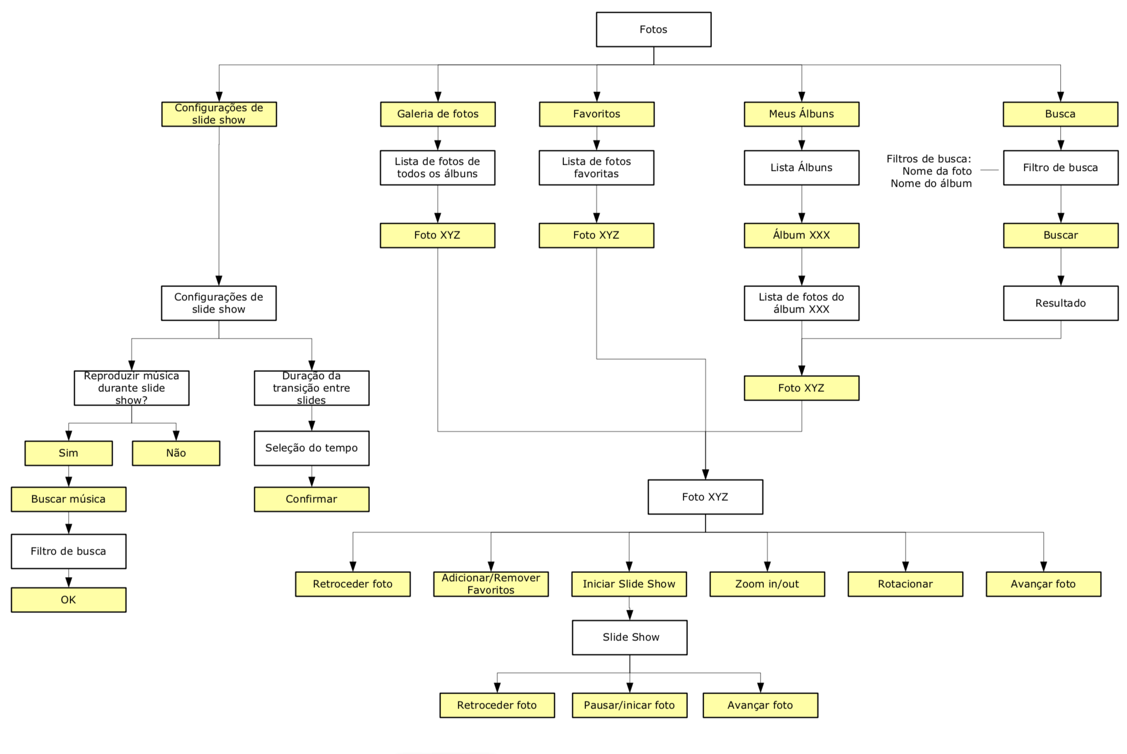
Process flows 
Process flows 
Process flows 
Prototype 
Prototype 